OrCAD Pspice-Series-Parallel Combination circuits & kirchhof’s law
회로상에서 전류, 전압 그리고 저항과의 관계(옴의 법칙)를 실험적으로 증명해본 뒤 직렬, 병렬 회로에서의 키르히호프의 법칙을 실험을 통해 확인해 본다.
Series Circuits

R1, R2, R3를 측정하고 기록한다. 또한 직렬연결의 저항의 합(Rt=R1+R2+R3)을 계산한다.
spice로 회로를 다음과 같이 구성했다. 직렬연결의 저항의 합(Rt=R1+R2+R3) Rt를 계산할 결과 4.58k가 나왔다. 옴의 법칙(V=IR)을 사용하여 측정값과 계산한 값을 비교한 결과 같은 값을 보이는 것으로 나타났다. 이는 표에서 볼 수 있다.
| Table1 | Value | |
| R1 | 560 | 0.56k |
| R2 | 1800 | 1.8k |
| R3 | 2000 | 2k |
| R4 | 220 | 0.22k |
| Rt | 4580 | 4.58k |
또한 직렬연결에서의 전압 Vab=Vs*R1/Rt, Vbc=Vs*R2/Rt, Vcd=Vs*R3/Rt, Vde=Vs*R4/Rt의 공식을 만족하는 것을 알 수 있다. 공식을 만족하는 동시에 계산한 값과 측정한 값이 서로 같다는 것을 볼 수 있다. 그리고 닫힌 회로 안에서의 키르히호프의 전압 법칙을 적용한 결과 Vab+Vbc+Vcd+Vde=Vs (1.834+5.895+6.55+0.721=15V)로 만족하는 것도 볼 수 있다.
Node B를 개방하더라도 Kirchhoff’s law가 성립함을 증명
R2,R3,R4를 제거하고 시뮬레이션을 하면 pspice는 오류가 발생한다. 클로즈 루프가 형성된 회로이어야 한다. R2,R3,R4의 대신하여 저항을 만들어놓고 저항값을 무한대로 만들어 준다면 node B가 오픈된 상태와 똑같은 회로가 된다. 이 회로에는 합친 저항값을 100M옴으로 회로를 구성하여 pspice 시뮬레이션을 한다.

Vopen=(100M/560+100M )*Vs(=15V)=15-- 15V=0V(=Vr1)+15V이므로 키르히호프의 법칙은 성립한다.
Series-Parallel Combination Circuits
총 저항은 직렬연결과 병렬연결했을 때의 저항의 합을 이용하여 저항의 합, Rt를 계산한다. R1+(1/R2+1/R3)+R4 = 2.2k+(1/4.7k+1/5.6k)+10.0k =14755.34옴으로 계산되었다. 이 저항의 합 값을 이용하여 V=IR의 옴의 법칙의 공식을 이용하여 V1,V23,V4의 계산한다. 다음 키르히호프의 전압법칙을 사용하여 V1+V23+V4=Vs=12V라는 것을 엑셀에 sum함수를 사용하여 값을 도출해내었다.

또한 옴의 법칙을 사용하여 I=V/R을 사용하여(12V/14755.34옴=) 813.3uA값을 도출해 내었다. V1,V23,V4의 값도 구해낸 It의 값을 이용해 옴의법칙 공식에 대입하여 구해낼 수 있었다.V23을 활용하여 I2=V23/R2, I3=V23/R3의 공식을 유도하여 I2,I3의 값들을 442.2uA, 371.1uA 각각 구해낼 수 있었다. 또한 병렬에서의 전류 (442.2uA+371.1uA=813.3uA) I2+I3=It와 같이 나타낼 수도 있다. Voltage divider의 V의 값들과 같은 것을 확인할 수 있다. 아래의 표를 보면 computed value의 값들과 measured value의 값들이 같은 것을 확인할 수 있다.
| Table1 | Value |
| R1 | 2200 |
| R2 | 4700 |
| R3 | 5600 |
| R4 | 10000 |

Kirchhof’s law 실험
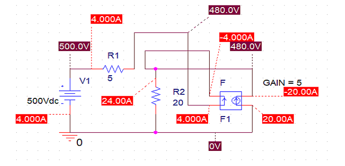
dependent current controlled current의 소스가 추가된 회로에서 KCL,KVL을 이용하여 i0 및 V0을 계산하고 시뮬레이션하여 계산값 i0와 V0를 확인하는 실험을 진행했다.
dependent current controlled current의 소스는 다음 그림과 같이 보이는 것을 사용했다. place->psipce component->source->controlled sources->CCCS 이와 같은 방법으로 회로에 적용 시켰다.

이 종속전류장치는 전류의 방향을 주의하여 적용시켜야 한다. 즉 왼쪽은 I델타를 전류의 방향과 맞게 연결 시켜주고 오른쪽은 그림과 같이 전류의 방향에 맞게 연결시켜준다. 방향과 맞게 연결시켜주기 위해 Edit->Mirror->vertically 를 사용한다.

키르히호프의 전류법칙을 적용하여 i델타-i0+5i델타=0 -> 6i델타=i0을 유도해 낸다. 키르히호프의 전압법칙을 사용하여 500V+5i델타-120i델타=0 -> i델타=4A을 유도해 내고 i0=6*4=24A를 구해낸다. 이를 통해 옴의 법칙 V0=i0*20옴=24*20=480V 라는 것을 알 수 있다.
결론 및 고찰
이번 실험은 저항을 직렬연결, 병렬연결로 회로를 연결한 뒤, 그에 따른 전류, 전압을 측정하여 직렬연결에서는 전류가 일정하고, 병렬연결에서는 전압이 일정함을 알아보았다. 또한 직렬, 병렬연결에 따른 저항의 측정값을 계산한 값과 비교해보았다. 실험은 회로 1, 회로 2, 회로 3, 회로 4로 나누어 실험을 진행하였다. 회로 1에서는 저항을 직렬 연결하여 실험을 진행하였다. 이론적으로 직렬연결 회로에서 전류는 일정한 값을 갖고 전압은 V=IR에 의해 저항에 비례하게 된다. 또한 전체전압 V는 각 저항에 걸리는 전압의 합과 같다. 각 저항에 따른 회로의 전압을 측정한 결과 저항이 같으면 전압의 거의 같은 값을 가졌고, 저항이 커짐에 따라 전압이 증가함을 확인할 수 있었다. 또한 각 저항에 걸리는 전압을 다 더한 값은 voltage DC source에서 나오는 전압과 같다는 것 또한 확인할 수 있었다. 회로 2에서는 Node B를 개방하더라도 Kirchhoff’s law가 성립함을 보았다. 위 실험에서는 키르히호프의 전압법칙을 사용해 각 component에 걸리는 전압을 합친 것이 dc voltage source의 전압값과 일치하다는 것을 확인해 이를 증명하였다. 이때 pspice 프로그램에서는 node B를 오픈 했을 때 오류가 발생한다. 이 오류를 없애기 위해서 R2,R3,R4를 합쳐 새로운 R2를 만들었다. 새로운 R2는 무한한 저항 값을 갖게 하여 node B가 open된 것과 같이 만들었다. 회로 2의 시뮬레이션 결과 이론과 같은 결과를 얻게 되었다. 회로 3는 직렬과 병렬이 합쳐져서 만들어진 회로였다. 직렬, 병렬연결에 따른 전류의 측정으로 직렬연결에서는 일정하여야하고 병렬연결에서는 저항에 반비례 하여야 한다. 이는 실험을 통해 이론과 일치하였다. 또한 키르히호프의 전압 법칙과 옴의 법칙을 사용하여 주어진 전압, 저항들의 값을 알아낼 수 있었다. 회로 4는 저번 시간에 수행하지 못하여 요번 주차에 실행하게 되었다. 이 실험을 키르히호프의 전압 전류 법칙을 사용하여 회로를 증명하는 것인데 이는 추가된 종속전류장치와 함께 증명해 내었다. 이를 통해 키르히호프의 전류법칙(KCL)은 전원전압이 가해져 전체 회로에 흐르는 전류는 각 저항에 흐르는 전류를 합한 것과 같게 된다는 것이고 전압법칙(KVL)은 각 저항의 전압강하를 모두 합하면 가해진 전원 전압이 된다는 것을 직접 확인 할 수 있었다.
※무단 복제 및 공유를 불허합니다.
'Information Communication Technology > Orcad' 카테고리의 다른 글
| OrCAD Pspice-Thevenin's Theorem (0) | 2022.09.30 |
|---|---|
| OrCAD Pspice-Capacitive Reactance (0) | 2022.09.30 |
| OrCAD Pspice-Circuit Analysis Methods (0) | 2022.09.30 |
| OrCAD Pspice-Capacitor와 Inductor를 이용한 회로 구현 (0) | 2022.09.29 |
| OrCAD Pspice-Inductors (0) | 2022.09.29 |