OrCAD Pspice-Thevenin's Theorem
Thevenin 등가회로와 Norton 등가회로를 구하는 방법을 익히고 pspice를 이용해 등가회로임을 실험을 통해 확인한다.
Thevenin's Theorem (1)
양단 AB의 전압 VL1, VL2, VL3을 분배법칙과 옴의 법칙을 사용하여 계산하고 계산한 값을 적는다. 또한 pspice로 구성한 회로를 simulation 하여 측정값을 확인한 후 계산한 값과 일치하는 지 검증했다.

(V1-10)/270+V1/710+V1/680=0 -> V1=5.626V
VR1=RL1*V1/(R2+RL1)=1.189V 이므로 RL1일 때 VL1은 1.189V이다. 따라서 Pspice의 측정값과 계산한 값이 같은 것을 볼 수 있다.

(V1-10)/270+V1/710+V1/(560+470)=0 -> V1=6.027V
VR2=RL2*V1/(R2+RL2)=470*6.027/(560+470)=2.750V 이므로 RL2일 때 VL2는
2.750V이다. 따라서 Pspice의 측정값과 계산 값이 같은 것을 볼 수 있다.

(V1-10)/270+V1/710+V1/(560+820)=0 -> V1=6.279V
VR3=RL3*V1/(R2+RL3)=820*6.279/(560+820)=3.731V 이므로 RL3일 때 VL3는
3.731V이다. 따라서 Pspice의 측정한 값과 계산한 값이 같은 것을 볼 수 있다.
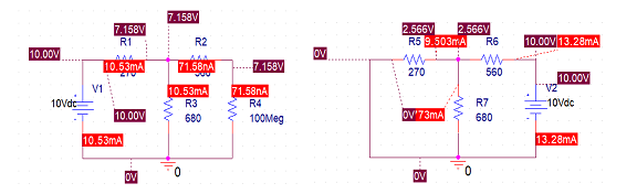
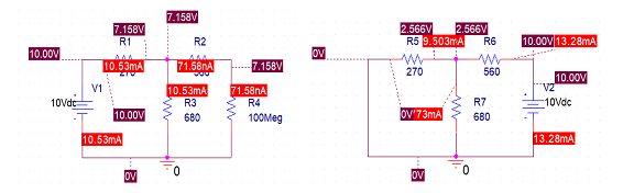
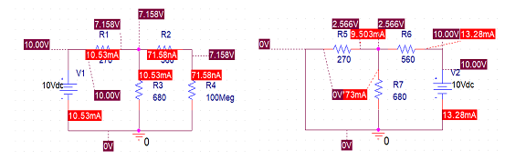
Vth 테브냉 전압을 구하기 위해서 open circuit으로 변형 해준다. 밑의 그림에서 보이는 R4의 값을 무한한 값이나 충분히 큰 값으로 설정하여 그 부분에 전류가 흐르지 않도록 한다. 즉 open circuit이 되도록 해주었다. 회로를 아래 그림와 같이 구성한 뒤 simulation을 돌린 결과 Vth는 7.158V가 나왔다.

open된 부분의 양단은 각각 AB라고 하자. 전원 Vs를 없애주고 그림에 보이듯이 가상의 전원 V2(값은 무시하도록 함.)를 다음과 같이 구성한다. 이유는 Ith값을 구해 Vth=IthRth의 옴의 공식을 이용하여 Rth의 값을 구할 것이기 때문이다. 따라서 Rth=Vth/Ith=753옴이 된다. 이 값은 그림 6에서 보이는 저항 R5, R6, R7들의 값의 병렬의 합과 직렬로 합한 값과 같게 된다. 이를 증명해 보겠다.
병렬관계인 선상에서 1/270+1/680=1/R5-7 -> R5-7=193.263
직렬관계인 선상에서 R6+R5-7=753옴이다. 따라서 측정 값과 계산 값이 같다.
다음은 테브냉 등가회로에서의 VL1, VL2, VL3를 구하기 위해서 회로를 구성하고 계산할 것이다.

각 회로에서의 VL은 1.189V, 2.751V, 3.731V 아까 위에서 구한 값들과 같음을 보인다. 즉 테브냉 등가회로에서의 계산과 측정값을 증명했다.
Thevenin's Theorem (2)

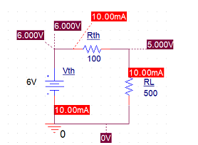
그림에서 보이는 R2의 값을 무한한 값 혹은 충분히 큰 값을 대입하여 open circuit이 되도록 한다. 이는 AB 양단에 걸리는 전압 Vab를 측정하기 위해서 그림와 같이 구현했다.

Vab는 12.00v-6.00v=6.00V이다. 그림의 회로에서 Vth, Rth를 구하기 위해 아래의 회로와 같이 구현하도록 한다. 전원 Vs를 없애 주고 아래에 보이듯이 가상의 전원 V4(값은 무시하도록 함.)를 다음과 같이 구성한다. 이유는 Ith값을 구해 Vth=Ith*Rth의 옴의 공식을 이용하여 Rth의 값을 구할 것이기 때문이다.


V4 전원 장치에 흐르는 Ith값은 120.0mA이다. 위에서 Vth는 6.00V이였다. 옴의 공식을 이용하여 Rth를 구해보면 Vth/Ith=Rth 이므로 100옴이다. 이는 다른 방법으로도 구할 수가 있는데 R11과 R12는 series 관계이므로 R11+R12=200옴, R11-12와 R9는 parallel 관계이므로 R11-12*R9/(R11-12+R9)=100옴으로 위에서 구한 값과 같다. 결과적으로 측정한 값들과 계산한 값들은 다 같았으므로 Thevenin 등가회로를 이용한 계산을 증명하였다.
결론 및 고찰
이번 실험은 회로해석에 많이 응용되는 테브넹(Thevenin) 등가회로를 이해하고 아울러 반도체 소자 LED 문제를 해결하는 실험을 하였다. 테브넹 등가회로로 바뀌는 과정에서 Rth를 구할 때 parallel과 series 연결 공식을 사용하는 것과 옴의 법칙을 사용한 방법 2가지가 있었다. 옴의법칙을 사용하는 것은 예비보고서에서도 몰랐던 내용이라 수업에서 사용했을 때는 어려움이 있었다. 옴의 법칙을 사용할 때는 테브넹 등가회로로 바꾸기 전 open circuit으로 구성한 회로에서 Vth를 구하고 전원장치의 voltage를 0으로 하고 임의의 전원장치를 Vab 양단의 사이에 설치해줌으로써 옴의 법칙을 사용해 Rth를 구해낼 수 있었다. 또한 이에 이어서 테브냉 등가회로에서의 Vth, Rth, Ith를 각각 잘 확인할 수 있었다. 또한 검증함으로써 확실하게 이론을 이해할 수 있었다. 또한 했었던 실험들은 norton의 정리와 합쳐서도 풀 수 있었다. Norton의 정리는 예비보고서 작성 중 알게 되어 예비보고서에 있는 내용인데 이 정리와 Thevenin의 정리와 섞어 사용하면 더 쉽게 문제를 해결할 수 있었다. 직렬연결된 전압전원장치와 저항을 병렬연결된 전류전원장치와 저항으로 바꿀 수 있다는 이론인데 전류의 값은 옴의 법칙을 이용하여 구해낼 수 있다. 이를 적절하게 사용하면 thevenin의 정리 하나만 사용한 것보다 훨씬 효과적이고 빠르게 계산해 낼 수 있었다.
※무단 복제 및 공유를 불허합니다.
'Information Communication Technology > Orcad' 카테고리의 다른 글
| OrCAD Pspice-Series-Parallel Combination circuits & kirchhof’s law (0) | 2022.09.30 |
|---|---|
| OrCAD Pspice-Capacitive Reactance (0) | 2022.09.30 |
| OrCAD Pspice-Circuit Analysis Methods (0) | 2022.09.30 |
| OrCAD Pspice-Capacitor와 Inductor를 이용한 회로 구현 (0) | 2022.09.29 |
| OrCAD Pspice-Inductors (0) | 2022.09.29 |